1. TOP
  2. レーザー周辺機器
  3. 温度/TECコントローラ

型番:WTCP5V5A メーカー: 商品コード:L002912

Low Cost Laser Diode 22 Watt Temperature Controller, DIP Package for PCB Mounting

メーカー希望小売価格: $97

Product Overview:
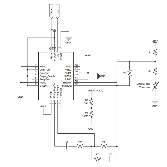
The WTCP5V5A PWM Laser Diode Temperature Controller is a compact, powerful and efficient device that delivers all the advantages of Pulse Width Modulated (PWM) control in a compact PCB-mounted package. It is known for its high efficiency, low power dissipation, high stability, and high accuracy features.
It is perfect for electro-optical systems, airborne instrumentation, medical diagnostic equipment, and other applications where compact size and high efficiency are critical.
The WTCP5V5A PWM Temperature Controller has built-in safety features such as current limit and voltage limit make the WTCP robust to real-world operating conditions. Long-term reliability means better up-time, fewer service calls, and more satisfied and successful customers.
The WTCP5V5A is designed for easy integration. It can operate from a single 5 V power supply, or the WTCP and load can be driven from separate power supplies for even lower output current noise. It has an available WTCPEVAL evaluation circuit board includes everything needed to quickly configure the WTCP for a wide range of applications and load conditions. The onboard feedback loop adjustment switches simplify tuning, and dramatically reduce your development time.
The WTCP does not normally require additional heatsinking thanks to the high-efficiency output stage.
The WTCP Series Temperature Controllers feature pulse-width modulated output for high current, high effi ciency, and compact package size.

価格 地域 代理店

代理店が登録されていません

この商品を見ている人はこんな商品も見ています